GET THE APP

Denovo Diabetes Mellitus among Patients of COVID-19
Journal of Diabetic Complications & Medicine

Journal of Diabetic Complications & Medicine

ISSN: 2475-3211

Open Access

Review Article - (2021) Volume 6, Issue 6

Denovo Diabetes Mellitus among Patients of COVID-19

Tanvi Banait1*, Pankaj Wagh1, Adarshlata Singh2, Saiprasath Janaarthanan3, Shashank Banait4 and Jyoti Jain3
*Correspondence: Tanvi Banait, Department of Skin And Venereology, Jawaharlal Nehru Medical College, Datta Meghe Institute of Medical Sciences, (Deemed to be University) Wardha, India, Email:
1Department of Skin And Venereology, Jawaharlal Nehru Medical College, Datta Meghe Institute of Medical Sciences, (Deemed to be University) Wardha, Maharashtra, India
2Department of Dermatology, Jawaharlal Nehru Medical College, Datta Meghe Institute of Medical Sciences, (Deemed to be University) Wardha, Maharashtra, India
3Department of Medicine, Mahatma Gandhi Institute of Medical Sciences, Sevagram, Wardha, India
4Department of Ophthalmology, Jawaharlal Nehru Medical College, Datta Meghe Institute of Medical Sciences, (Deemed to be University), Maharashtra, India

Received: 05-Nov-2021 Published: 26-Nov-2021
Citation: Banait, Tanvi, Pankaj Wagh, Adarshlata Singh and Saiprasath Janaarthanan, et al. “Denovo Diabetes Mellitus Among Patients of COVID-19’’. J Diabetic Complications Med 6 (2021)163.
Copyright: © 2021 Banait Tanvi, et al. This is an open-access article distributed under the terms of the Creative Commons Attribution License, which permits unrestricted use, distribution, and reproduction in any medium, provided the original author and source are credited

Abstract

There are increasing evidence that coronavirus disease-19 (COVID-19) can lead to development of denovo diabetes mellitus (DM) (new onset DM). It has also been observed during last 21 months that there is a bidirectional relationship between COVID-19 and DM. On the one hand, pre-existing diabetic patients has an increased risk of severe COVID-19 disease, intensive care unit (ICU) admissions, need for mechanical ventilation, severe metabolic complications and high doses of insulin requirement. It is an independent predictor of mortality in COVID-19 patients. On the other hand, development of fasting hyperglycaemia and acute-onset denovo DM, have been observed and reported among patients with Covid-19. Various postulated mechanism for development of denovo DM are direct virus-mediated beta-cell damage by angiotensin converting enzyme (ACE) receptor present in endocrine pancreas, triggering of beta-cell autoimmunity by COVID-19 virus which leads to activation of autoreactive T-lymphocytes and further destruction of remaining beta-cell mass, disorganized and exuberant immune response of host to COVID-19 infection which has diabetogenic effects and iatrogenic hyperglycaemia in COVID-19 due to corticosteroids such as dexamethasone which have become the mainstay of management of severe COVID-19 infection. The novel mechanisms of disease leading to DM, its frequency among COVID-19 patients, its natural history, and progression is still unclear. This association of COVID-19 and DM poses a great major challenge to patients and healthcare systems during this pandemic. It is essential that the physicians should be aware of the denovo diabetes mellitus and its proper management to reduce further morbidity and mortality among these patients.

Keywords

Coronavirus disease-19 • COVID-19 disease • Diabetes mellitus• Denovo diabetes • New-onset diabetes • SARS-COV2 virus

Introduction

Coronavirus disease-19 (COVID-19) pandemic associated repercussions have been felt across the world. Since the time it emerged as a cluster of atypical pneumonia cases in Wuhan in December 2019, the disease has been associated with varying manifestations and outcome. The way that it spreads from a completely asymptomatic carrier to others characterizes its high transmissibility. The concern of variants have also been prominent as the United kingdom (UK) variant, Brazil variant, South African variant and the Indian Delta variant have contributed to differing outcomes and susceptibility to vaccination [1]. COVID-19 as we have known from its short epidemiological history causes atypical pneumonia in the form of interstitial infiltrates more predominant in the peripheral sub pleural region. The fact on why it affects certain people more than others is not known yet however several studies have shown light on the comorbidities associated with severe infections. Some of these are supposedly age, body mass index, male sex, preexisting cardiovascular diseases, hypertension previous immunosuppressant medications intake and most importantly diabetes mellitus [2]. It is seen that COVID-19 causes more severe disease in patients with type 2 DM and also it causes a hyperglycemic state in previously normoglycemic individuals [3,4]. The mechanism related to the hyperglycemic state is due to the way virus interacts with beta cells in the islets of pancreas and in addition the glycolytic and gluconeogenetic pathways induced by the stress hormones [5]. The other mechanism involved include derangement of the Krebs cycle, increase in anaerobic metabolism and lactate production and increasing insulin resistance in the peripheral tissues. COVID-19 associated keto-acidotic state is also common implying an insulin deficient state in the body.

COVID-19 related hyperglycemic state is also important to the pathogenesis of the deadly fungal infection with a high mortality namely mucormycosis of which more than 28000 cases have been reported in India. Hyperglycemia, ketoacidosis, improper glucose management and indiscriminate usage of steroids especially in mild cases on outpatient basis had been a contributory factor to the mucormycosis epidemic in India among other factors.

The experiences from the large second wave in India have brought into light the various factors involved in the development of this hyperglycemic state. The objective of this article review article is to provide the mechanisms, modalities and therapeutics related to the COVID-19 related hyperglycemic state to health-care providers.

Methodology

All relevant English-language articles identified through the MEDLINE database, PUBMED and UpToDate from 2005 through August 2021 were systematically searched by using the following MESH words: Coronavirus disease 2019, COVID-19, diabetes mellitus, hyperglycemic state, severe acute respiratory syndrome coronavirus 2, ketosis prone diabetes and SARS-CoV2. Selected references from these articles and appropriate textbooks were also reviewed

Coronavirus Disease-19 and the Diabetes – Problem Statement

In a meta-analysis involving about eight studies and 3700 hospitalized COVID-19 patients it was seen that COVID-19 associated severe complications was seen in 14% of preexisting diabetics and intriguingly another 14% had new onset DM after the infection. The research also concluded that COVID-19 infection may cause denovo DM by the way it damages the pancreatic beta cells and by the way it interferes with insulin signaling and renin angiotensin pathways [6].

It was seen that this hyperglycemic state was also seen in previous coronavirus epidemics and pandemics such as severe acute respiratory syndrome coronavirus 1 (SARS-CoV1) (2003 SARS pandemic) and the 2018 Middle East respiratory syndrome coronavirus (MERS-CoV) epidemic [7]. It was also seen that COVID-19 caused elevation in serum amylase and lipase levels with no other existing risk factors apart from an infection with the virus thereby meaning that the virus induced acute pancreatitis in selected population groups. These studies were reported from Liverpool UK and from another case series of 52 patients [8].

It was also seen that several children with previously known type 1 DM and interesting previously unknown Type 1 DM presented to the hospitals with severe ketoacidosis implying that COVID-19 may cause state similar to type 1 DM as well [9]. This state has been associated with a low C peptide levels. Refractory hypokalemia and elevation in renin–angiotensin system (RAS activity) and glycosylated hemoglobin (HbA1c) levels less than 7.5 percent indicating that the insult to the beta cells was recent [10].

In a Lancet article published in the earlier days of the pandemic when only few details were known it was known that people with type 2 DM were more frequently taken for intensive care unit (ICU) because of severe disease than normal people. It was seen that 34% of ICU admissions had a history of type 2 DM from Wuhan data [11].

Pathogenesis

Severe acute respiratory syndrome coronavirus 2 like its predecessors enters the lungs via ACE2 receptors. These receptors are also expressed in key metabolic organs such as adipose tissue, pancreatic beta cells, small intestine and kidneys [12]. The virus uses the host cells structural and functional assembly for its own replication. There is one more receptor namely TMPRSS2 which is involved in the entry of the virus into host cells. The figure 1 represents the mechanism of replication of SARS-CoV2 viruses. The usage of ACE2 receptors by SARS-CoV2 viruses creates a deficient environment for breakdown of angiotensin creating a prothrombotic state. This also decreases the generation of ACE which is an anti-inflammatory molecule involved in healing and suppresses inadvertent inflammation. Thus, ACE2 receptors play a crucial role in pathogenesis of infection [5, 13,14].

Figure

Figure 1. Various mechanism for development of hyperglycemia.

The organ involvement in this pandemic also correlates with the distribution of ACE2 receptors. The involvement of islets of pancreas due to high ACE2 receptor activity in these cells leads to the destruction of these cells by the immune system. This leads to an insulin deficient state [15]. This leads to the development of ketosis in previously known as well as newly diagnosed type 2 DM. It is also seen that SARS viruses act on peripheral tissues directly and increase insulin resistance. It is also seen that during the initial stage of attack pancreatic beta cells produce large amount of insulin however later it leads to insulin deficiency. This is seen from the fact that C-peptide levels are initially high however it reduces later [5,16].

The cytokine storm that occurs is due to the recognition of ACE2 bound SARS-CoV2 viruses. This storm is characterized by the release of large amount of interferons especially interferon-alpha, interleukins (IL) especially IL-6 and many other cytokines. Monocytes, neutrophils, natural killer cells, CD4 and CD8 T lymphocytes are also activated in large amounts. Viral inflammation and immune mechanisms increase insulin resistance by several mechanisms [17].

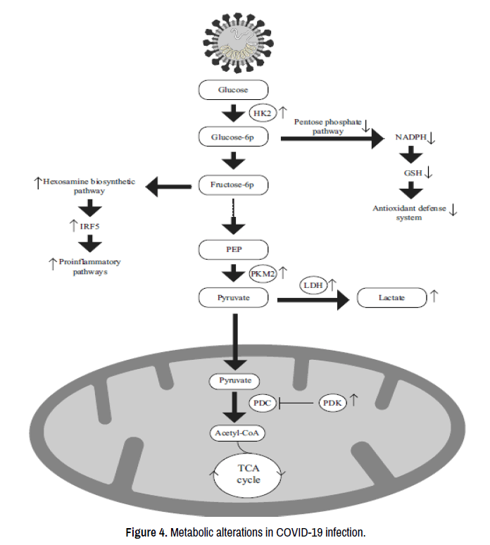
It is important to understand the metabolic mechanisms on why glucose levels are elevated in COVID-19 infection. As discussed before COVID-19 virus uses ACE2 receptors which in turn increases angiotensin 2 as this is not broken down. This angiotensin 2 phosphorylates pyruvate kinase dehydrogenase enzyme and inhibits substrates from going into Krebs cycle (Figure- 2). It is also seen that viruses use the infected cells convert the cellular processes for viral replication. Hence it is seen that this converts the shift from Krebs cycle to glycolysis. Thus, large amounts of lactate are produced due to this shift from aerobic to anaerobic mechanism. The impairment in proper oxidation also leads to decreased generation of nicotinamide adenine dinucleotide phosphate (NADPH) which is an important antioxidation, this is because the enzymes that regulate production of NADPH is downregulated – and hence GSH is not produced. The shift to glycolysis also allows many proinflammatory cytokines to be generated which in turn raise insulin resistance and increase blood glucose levels. Thus, the cytokine storm in turn creates a vicious cycle. The figure 3 and 4 represents the metabolic alterations in COVID-19 infection that impairs cellular metabolism, increases blood glucose levels, and increases insulin resistance [18].

Figure

Figure 2. The mechanism of replication of SARS-CoV2 viruses.

Figure

Figure 3. Immune mediated dysfunction of glucose metabolism in COVID-19 disease.

Figure

Figure 4. Metabolic alterations in COVID-19 infection.

How hyperglycemia causes increased risk?

Severe hyperglycemia leads to osmotic imbalances in the extracellular fluid. It leads to the impaired airway defense mechanisms and as a consequence induces more inflammation. Inflammation serves as a medium to destroy the airway pathways. It is also seen that prolonged immobility as in ICU care increases glucose levels due to inactivity. It is also seen that stress induced hyperglycemia is also a major concern [19,20].

Therapeutic Interventions in COVID-19 induced hyperglycemia. This hyperglycemia along with lack of insulin as by mechanisms as described may induce ketosis and metabolic acidosis which maybe life threatening. The hyperglycemia may also lead to electrolyte lose in urine, may also cause acute kidney injury which may further exacerbate the losses and albuminuria can occur. A lack of insulin may also impairment in potassium metabolism in the body which may cause cardiac conduction disturbances. Thus, high glucose levels and diabetes are independent predictors of COVID-19 morbidity and mortality. Persistent hyperglycemia also increases the risk of fungal infections such as mucormycosis as seen in the second wave of COVID-19 in India [21].

In a recent study, it had been found that “newly-detected DM and hyperglycemia on admission were more strongly related to COVID-19 severity outcome than pre-existing DM.” [22].

Therapeutic Approaches

The most effective treatment modality for COVID-19 disease associated or induced hyperglycemia and diabetes is insulin. Many of the oral hypoglycemic agents (OHAs) are associated with complications that may further aggravate the condition faced by the critically ill patient. For example Sodium-glucose cotransporter-2 (SGLT2) inhibitors may in turn cause ketoacidosis. Hence these agents should be stopped. If we consider OHA’s some of the safest OHAs are the Dipeptidyl peptidase-4 (DPP4) inhibitors such as Vildagliptin and Tenegliptin. The second line drugs are metformin and sulfonylureas however they are not preferable due to unfavorable pharmacology. This is because Metformin may cause lactic acidosis and sulfonylurea may cause unexpected hypoglycemia. Sulfonylurea drugs may also be ineffective if adequate pancreatic reservoir for insulin secretion is damaged during beta cell damage by the virus. The drugs to be avoided are Pioglitazone which may cause fluid retention and exacerbate cardiac work and increase stress on the kidneys. SGLT2 inhibitors like Canagliflozin and Dapagliflozin are also avoided in view of normoglycemic ketosis observed with these drugs [23-25].

However some studies provide a favorable profile to metformin. Despite the increased risk of acidosis, Metformin by its mechanism of action on increasing AMP mediated protein kinase prevents platelet aggregation and protects against endothelial dysfunction. It was also seen that from a large study that patients who were on metformin for type 2 diabetes before COVID-19 had favorable outcome compared to there who weren’t. Metformin also modified the ACE2 receptor so that these are not available for SARS cov2 bind. It was also seen that metformin reduces viral load by preventing virus from using the cellular assembly for virons by the mechanism of inhibition of complex I in Electron transport chain. Metformin alters NF-kB signaling, changes RAGE over-expression and prevents activation of many inflammatory cytokines. However, the long-term effects of metformin therapy in COVID-19 and post COVID-19 patients, and the incidence of acidosis is under study [26-29].

Coming back to the most effective approach for glycemic control, it is always suggested to use insulin. Guidelines recommend avoiding very strict glycemic control as they may lead to hypoglycemia. A glucose range between 110 to 180 mg/dL is better tolerated and is considered to be the target range for sugar control. It was seen that persistent sugar levels >180 was associated with a poor outcome. In an initial setting associated with very high sugars it is advisable to start with an insulin infusion at 0.05 U to 0.1U per Kg per hour and adjust the dose accordingly. Once the high sugars are controlled – Insulin at basal bolus regimen is preferred. Injection Glargine at 300U and 100U is preferred for basal action and rapid insulins and analogues can be given for boluses. Neutral protamine hagedorn (NPH) insulin’s are not preferred for inadequate glycemic control. However if there is persistent elevation of sugars, an NPH insulin can be considered in day time [30, 31]. A number of studies reflected on the related issues of diabetes [32-34].

Conclusion

COVID-19 induced hyperglycemia and diabetic state has been reported from many recent analyses. It was also seen that these are associated with ketosis state with relative insulin deficiency. Various modalities by the way sugars are raised, mechanism of injury, several therapeutic approaches on management of hyperglycemia have been discussed. It is important to control the high levels in view of better outcome for the patients. It is also concluded that long term studies are required to evaluate the chronicity of COVID-19 induced hyperglycemic state and need for antidiabetic therapy on long term follow up.

References

arrow_upward arrow_upward